发布日期:2025-12-29 23:46 点击次数:52
伴随移动互联网逐渐步入存量竞争时代,流量增长放缓与获客成本高企的双重压力,成为制约开发者提升商业化表现的重要瓶颈。对于身处白热化市场竞争的开发者而言,如何实现用户的精细化运营、破解增长难题,成为亟待解决的命题。在此背景下,鸿蒙元服务应运而生,基于AI能力,以智慧服务分发模式,实现轻量化、场景化的服务触达,为开发者提供从开发、拉新、留存到变现的全流程赋能。

一、移动互联网迈向存量竞争,挑战与机遇并存
CNNIC数据显示,2025年上半年我国互联网普及率已达79.7%,但同比增速下探至2%左右,手机网民规模增速则跌至不足2%,流量增长天花板显现。获客成本同步飙升:3年间主流渠道投流成本累积增幅达109%。
供需两端来看,供给端,2025年上半年安卓与ios系统应用数量分别达483万和326万,同比增长2.43%、6.52%,在服务场景日益丰富的同时,也意味着竞争日趋白热化,海量应用争抢有限注意力,中长尾开发者曝光空间被挤压;需求端,月人均单日使用时长增速远超使用次数,用户注意力向高频入口集中,如何在用户有限的注意力中获得更具质量的曝光和转化,已经成为众多开发者提升商业表现绕不开的命题。
与此同时,用户侧的新需求凸显,为行业注入新的增长动能。一方面,用户在细分场景中的活跃度正在持续上升,围绕用户场景化需求实现服务的精准触达,有望成为开发者实现精细化运营的关键;另一方面,AI应用的爆发式增长,为行业发展注入新活力,而用户对轻量化AI体验的偏好,也为开发者提供了新的价值锚点。2025年上半年,AI应用月人均使用时长同比上升32.7%,领跑移动应用大盘,而各类AI应用形态中,用户更为青睐轻量化的应用插件:2025年9月,AI应用插件用户规模已达7.06亿,月人均使用时长同比增加93.8%。AI能力和轻量化形态的结合,有望成为开发者在存量中捕捉用户价值的关键抓手。


二、元服务:轻量、场景化服务分发能力,为开发者提供开发、拉新、留存、变现全流程赋能
作为链接开发者和用户之间的桥梁,应用分发平台正通过数字工具整合、技术能力开放、分发效率优化等路径,引导供给端服务与需求端体验适配,助力其破局存量市场竞争难题,捕捉行业发展新机遇。其中,鸿蒙生态内,元服务依托分布式技术架构与AI底层能力,以场景化、轻量化、跨端化为抓手,为开发者提供智慧服务分发解决方案,赋能开发、拉新、留存到变现等全流程。

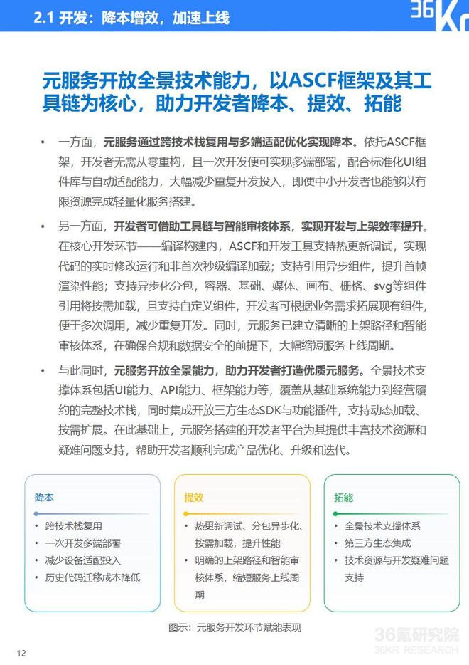
开发环节,通过ASCF框架支持,开发者可实现一次开发多端部署与技术能力复用,结合工具链与智能审核体系,实现开发与上架效率提升。同时,开发者还可结合UI能力、API能力、框架能力等全景技术支撑体系,顺利完成产品的优化、升级和迭代。
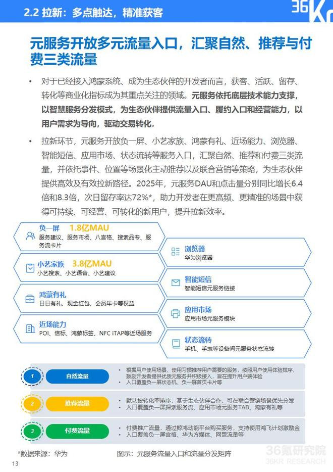
拉新环节,元服务开放负一屏、小艺家族、鸿蒙有礼、近场能力、浏览器、智能短信、应用市场、状态流转等服务入口,汇聚自然、推荐和付费三类流量,并依托事件、位置等场景化主动推荐以及联合营销等策略,为生态伙伴提供高效及有效拉新路径。借助鸿蒙意图框架,用户在语音、搜索、位置感知等场景下的需求均可被识别并直达对应服务,实现真正意义上的“场景即入口”。
留存环节,元服务提供差异化的场景留存方案。履约类服务,如外卖、电商、酒店可通过服务动态、订单提醒、负一屏复访能力实现全链路闭环;工具类与内容类服务依托浅入口卡片实现高频曝光和快速触达。负一屏探索服务流则进一步构建了“浏览即种草、点击即直达”的沉浸式体验空间,以即时满足强化用户粘性。
变现环节,开发者可依托IAA广告与2C交易两大路径实现商业增长,还可接入6类服务分发增长工具,以数据驱动,提升经营表现,最终实现水涨船高式的生意增长。

三、元服务有望成为智能生态的新底座
随着鸿蒙生态快速扩容与开发者激励计划推动,元服务正由分发新模式加速跃迁为智能生态基础设施。随着更多开发者加入成为鸿蒙合作伙伴,元服务能力密度与场景深度也将持续提升,形成“更多伙伴—更丰富服务—更精准触达—更强商业价值”的增长飞轮。
与此同时,元服务也将构建全场景的服务网络,实现手机、手表、车机、智慧屏、耳机等多设备的无缝流转,进一步拓展服务价值半径,构建以用户为中心的跨端连续体验。

本报告重点研究问题如下:
























